끠
010-84997021
日泰首页
产品中心
ꁇ
多通道超声测量平台
多通道系统
平台硬件选项
平台可选附件
UTA兼容能力
阵列换能器
光声-磁声可定制化产品
ꁇ
非线性高能超声测量平台
系统
单功能仪器
外围组件
换能器
线性放大器/前放
超声-光声显微镜
应用案例
新闻中心
关于我们
联系我们
English
010-84997021
info@suntesting.com
日泰首页
ꄲ
多通道超声测量平台
ꄲ
多通道系统
ꄲ
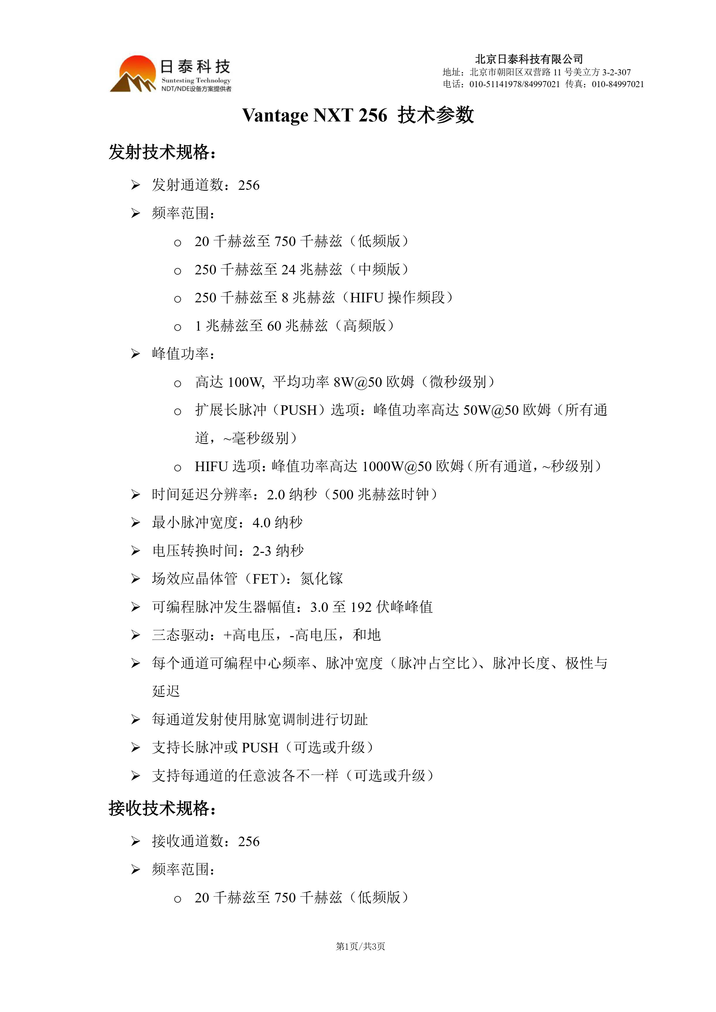
Vantage NXT 256系统(高频/标准中频/低频/HIFU)
ꁆ
ꁇ
Vantage NXT 256系统(高频/标准中频/低频/HIFU)
ꄴ
上一个:
无
ꄲ
下一个:
Vantage NXT 128系统(高频/标准中频/低频/HIFU)
留言
本网站由阿里云提供云计算及安全服务
本网站支持
IPv6
本网站由阿里云提供云计算及安全服务
本网站支持
IPv6
本网站由阿里云提供云计算及安全服务
本网站支持
IPv6
本网站由阿里云提供云计算及安全服务
本网站支持
IPv6